It’s 6:30 a.m, Mr. Smith. Time to wake up. Your alarm has been blaring for a solid two minutes because apparently, you can sleep through a hurricane now. You drag yourself out of bed—well, technically, you roll over, grunt, and then fall out of bed. Your knees pop, your back cracks. Kind of like the sleep you would expect to get from a concrete mixer.
You shuffle to the bathroom, trying to get all your joints back in place. There’s the usual moment of shock as you catch a glimpse of yourself without a shirt on in the mirror. Who is that guy? Your hair thinner, your waistline thicker, and then there’s the man boobs. You suck in your gut like a champ and try to flex your pecs. Nope, still soft. Just look away and get in the shower. Your back pain needs a shower.
Downstairs, you’re greeted by the kids fighting over cereal and your partner asking why you left your socks in the fridge again. “Classic dad brain,” everyone laughs. Funny, except you’re starting to think they might have a point. You forgot to take the trash out (again), left your keys on the roof of your car (again), and that big work presentation you’re supposed to give today? You completely forgot to prep for it. Panic sets in. You used to be able to pull those completely out of your rear end without even thinking about it. Now you have this strange new anxiety about public speaking. About all sorts of things actually now that you think about it. Shouldn’t you be more confident about things you’ve done for decades and not less?
You grab your coffee and sit down. You used to hate coffee – kind of still do, but without 2 or 3 cups your eyes won’t even open all the way. Where’s your energy? Your drive? Your… mojo? Even the dog looks more motivated than you right now. You scan the kitchen and living room and see the missing doorknob on the pantry, the three canned lights in the ceiling that still need replacing. That stuff used to drive you crazy. Stuff you would have taken care of yesterday. Now they’re just reminders of your total inability to give a fuck.
Later, at the gym, your workout is a little lack luster. The weights that used to be warm-ups now feel like they’re filled with cement. You’re huffing and puffing through three reps when you notice that the 70-year-old guy just going to town on the elliptical next to you is giving you a pity look. He asks if you need a spotter. That’s just great.
Back home, you’re sitting on the couch after dinner, completely wiped. The kids want to play, your partner’s giving you that look – using the jedi mind force to communicate laundry, lunchboxes, and bedtime stories don’t magically do themselves – and all you can think is, “Please, dear God, let me just watch one episode of ‘Shark Tank’ before I pass out.” By 8:15, you’re out cold – snoring like a bear.
And the kicker? You can’t even explain what’s wrong. You’re just tired all the time. Your muscles aren’t there like they used to be. You’re kind of getting fat. The brain fog is severe. Anxious about everything. And let’s not even talk about what’s going on (or not going on) in the bedroom. You used to be a baller. No one is accusing you of that now. You’re not sure even what to call this tragic situation.
If any of this sounds familiar, welcome to a little story called “I’d Bet Any Money Your Testosterone Has Finally and Officially Tanked”. It’s not your fault, and you’re not alone. Low testosterone is a common issue that eventually sneaks up on most men, zapping their energy, strength, and confidence. For a whole host of reasons, testosterone levels in men are declining faster and earlier now than ever before in recorded history. But don’t worry—there’s hope, and we’re going to fix it. Let’s get into it.
“The Man Manual: Tuning Up Testosterone for Peak – or even just back to regular – Performance”
What Does Testosterone Do For Men?
Basically everything. Testosterone is the star quarterback of male hormones. It’s what helps men build strength, stay energized, and feel like, well, men. But testosterone isn’t just about muscles and machismo (ma cheez mo). This powerhouse hormone plays a role in almost every system in the body.
- Libido and Sexual Health – The No Brainers
Testosterone is the driving force behind your libido. It keeps libido healthy and plays a key role in erectile function. Low testosterone can kill your sex drive. Remember when all you ever thought about was sex? That was normal. It’s not just about sex, though—testosterone supports healthy sperm production and fertility. It helps maintain critical blood flow to erectile tissue allowing you to both obtain and maintain erections.
- Muscle Mass and Strength – Other No Brainers
If you want to maintain those biceps and keep the love handles under control, testosterone is your guy. It promotes protein synthesis, which is crucial for building and repairing muscle tissue. Without it, you’ll notice a loss of muscle mass and a slow but steady increase in body fat, especially around the midsection.
- Energy and Stamina
Feeling like you’ve hit a wall by 3 p.m.? Testosterone plays a huge role in energy metabolism. It helps keep you fueled for life’s demands, whether that’s chasing the kids, crushing it at work, or dominating your pickup basketball league. Low testosterone can leave you dragging through the day like you’ve been running on fumes.
- Mood and Mental Clarity
Testosterone doesn’t just pump up your muscles—it also lifts your mood. Healthy testosterone levels are linked to emotional stability, mental sharpness, and reduced risk of depression. If you’ve been feeling foggy, irritable, or just plain off, low testosterone might be to blame.
- Bone Density and Cardiovascular Health
Most people associate testosterone with strength, but its benefits go deeper—literally. Testosterone supports bone density, reducing the risk of fractures and osteoporosis as you age. It also helps maintain a healthy cardiovascular system by keeping your blood vessels elastic and reducing inflammation.
- Healthy Fat Distribution
Testosterone helps regulate where fat is stored in your body. When levels are optimal, fat tends to stay in check. But when testosterone is low, fat storage increases—especially in the abdomen—contributing to the dreaded “dad bod.”
- Confidence and Drive
Ever wonder where that inner spark of ambition comes from? Testosterone is a big part of it. Healthy levels drive motivation, competitiveness, and a sense of confidence. It’s the hormone that says, “Yes, I can fix the car, beat my personal record, and crush that work presentation.”
When testosterone levels drop, it’s like pulling the plug on a finely tuned engine. Energy fades, strength dwindles, and motivation becomes a distant memory. But here’s the good news: with the right strategies, including testosterone replacement therapy and lifestyle adjustments, you can reclaim your edge and get back to feeling like yourself again.
Symptoms of Low Testosterone
- Loss of muscle mass
- Poor concentration
- Decreased motivation
- Depression
- Anxiety
- Irritability
- Increased body fat
- Hot flashes
- Sleep disruption
- Fatigue
- Loss of libido
- Erectile dysfunction
- Longer recovery times from work outs
- Longer recovery times from injuries
That might sound like the kitchen sink of symptoms experienced by guys and that’s because it is. Remember, testosterone has its tentacles in every organ system in the body.
What Causes Low T?
- Crappy diet (ultra processed foods, sugar or fake sugar in everything, ingredients you can’t pronounce)
- Crappy environment (plastics, pesticides, phthalates)
- Crappy lifestyle (smoking, too much alcohol/marijuana/opiates, not enough exercise)
- Crappy job (too much stress, too many kids, too many commitments – cortisol blocks testosterone’s effects)
- Just. Getting. Older. Which is preferrable to the alternative.
How Do I Know If I Have Low T?
Labs, my friend. Just get your labs. Which labs, you ask? Here you go:
- Total testosterone
- Free testosterone
- SHBG (sex hormone binding globulin)
- Estradiol
- CBC (complete blood count)
- CMP (comprehensive metabolic panel)
- PSA
If you’re feeling like shit, you should have more checked than this – like inflammatory markers, HgbA1c, fasting insulin, vitamin levels, cortisol, thyroid studies, DHEA, IGF1, homocysteine, ferritin, etc. You’re not just a testicle – your entire endocrine system works together. But, if we’re sticking to just testosterone here, the bulleted labs are the essentials.
What is a Normal Testosterone Level?
Ah, a loaded question. This is where we can get lost in the weeds I refer to as ‘the fallacy of the normal reference range’. A bit of a semantic argument, but one well worth making in my opinion. An argument I’ve written about ad nauseum.
What does normal mean when we’re talking about lab values? The normal reference range is a number determined by the lab. It isn’t determined by hormone experts who’ve done studies on what level of hormones are associated with what degree of health and wellness. It’s an almost arbitrary range determined by running a statistical analysis on the results of the labs of the people who went there.
So, when we’re talking about testosterone for example, the lab takes all the testosterone levels it measured from all the guys that went there, threw it into a computer that ran a statistical analysis and gave us a range. Who’s in that reference range? Every adult male. It didn’t matter if they were 18 or 80, sick or healthy, on TRT or off – everyone gets thrown into the mix and voile – we have our reference range. That’s why we get ranges that look like this:
LabCorp: “normal” Testosterone range 264-916ng/dL
And this.
Quest: “normal” Testosterone range 250-1100ng/dL.
And this.
Accesa Labs: “normal” Testosterone range 241-827ng/dL.
So which lab do we believe? And if you believe Quest, are you then to believe that if your testosterone is 249 it’s too low, but if it’s 251 it’s just fine? What if I then told you, your testosterone rises and falls throughout the day – every day? This ‘normal’ situation just gets muddier and muddier. Suffice it to say, no man with a total testosterone under 400 feels like a man anymore.
Complicating things further, testosterone is a hormone that exists in 3 forms in your body. First, it can be cruising around in the bloodstream all by itself. We call this ‘free testosterone’. Next, it can be bound tightly to a protein carrier molecule called SHGB or sex hormone binding globulin. Testosterone bound to SHBG is in a reserve tank for… a special occasion. SHBG allows the body to regulate how much testosterone is accessible to the body at any given time. Lastly, testosterone can be bound loosely to a different carrier molecule called albumin. Albumin is like an Uber driver taking testosterone where it needs to go and dropping it off.
“Total” testosterone measures all of it – free testosterone, SHBG bound testosterone, and albumin bound testosterone. But your body can’t use all of that testosterone. What’s bound to SHBG is effectively locked away in a vault. Ideally, we’d like to know just the free testosterone, and the testosterone bound loosely to albumin. These two groups of testosterone are referred to as ‘bioavailable testosterone’. That’s the most meaningful number.
Confused yet?
Don’t be. I say all of that to explain why it’s so useful to get all those numbers when having your labs done. We use them to calculate the ‘bioavailable testosterone’. I say it also to emphasize how important it is to work with a provider who knows what the hell these numbers even mean.
‘Normal’ vs ‘Optimal’ Testosterone Levels
Look up the word ‘normal’. You will see that it is synonymous with ‘average‘, ‘run-of-the-mill‘, ‘mediocre‘, or my personal favorite – ‘unexceptional‘. If you’re cool with your health being ‘mediocre‘, you can stop reading here.
Optimal testosterone levels are in a range synonymous with ‘gangster’. A level of health in men not seen yet in this century. In the US, we live in an environment totally polluted with chemicals referred to as neuroendocrine disruptors. Pesticides, herbicides, plastics, phthalates, PBCs, bisphenols, hormones in food, ultra processed food, soy (which is in everything), anything with a red dye, anything with a fragrance, all aluminum based antiperspirants… The list of these testosterone zapping chemicals is endless.
Neuroendocrine disruptors make good on their name. They disrupt and destroy your endocrine system, the system responsible for regulating hormones. Neuroendocrine disruptors are also referred to as xenoestrogens because they so closely mimic the effects of estrogen.
We now know that if you expose a male frog to enough of the herbicide, atrazine, it doesn’t just get low T. It turns into a girl. Like an actual girl. In a study published a million years ago – 2010, ten percent of the exposed genetic male frogs actually morphed into functional female frogs that then copulated with unexposed males and produced viable eggs. True story.
This is what AI felt about the situation in graphic form. Don’t look too long it will give you nightmares.
“Atrazine-exposed males were both demasculinized (chemically castrated) and completely feminized as adults.”
https://pmc.ncbi.nlm.nih.gov/articles/PMC2842049
I’m sure you’ll be shocked to hear that atrazine remains – to this day – the second most commonly used pesticide in the US – right next to glyphosate. Another neuroendocrine disruptor.
Supplements to Increase Testosterone Naturally
I was tempted to be snarky and just write ‘This page intentionally left blank’, but I won’t. What I will say is that there is little no scientific evidence that any supplement will increase testosterone levels naturally in men. I have anecdotally seen some improvements in ‘proprietary blends’ of supplements in some men, but that is extremely uncommon. Here’s what you will see on the shelves at GNC, however:
- Tongkat Ali
- Tribulus Terrestris
- Aspartic Acid
- Fenugreek
- Zinc
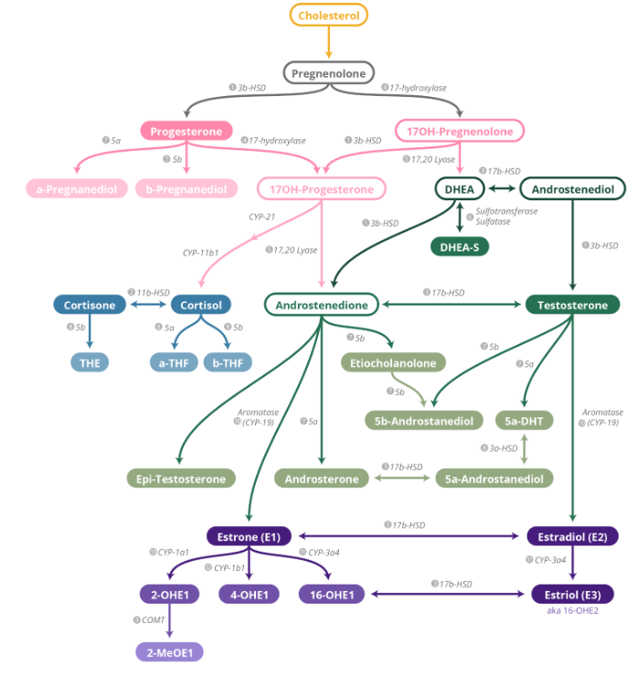
The only real caveat here might be DHEA – which is actually a hormone and not an herbal supplement. DHEA is an anabolic hormone made largely by the adrenal glands. In the pathway of hormone synthesis, we can see that if DHEA pops up and over through Androstenediol that it could make its way to testosterone. Clinically, I don’t see this happening much, but there are a ton of benefits related to DHEA supplementation. And even though DHEA is technically a hormone, it’s available ‘over the counter’ as a supplement here in the US.
What About Clomiphene/Enclomiphene?
I don’t know where to put the clomiphene or enclomiphene question, so I guess I’ll put it here. These medications are synthetic analogs of a hormone called LH or luteinizing hormone. LH is the hormone that stimulates testicles to make testosterone. In some younger men, taking these medications can increase ‘natural’ testosterone production. I don’t want to get too far into the weeds on this, but enclomiphene is much preferred to clomiphene because of its half-life. Both are “medications”, neither are indicated for this use. But sometimes are used off label to treat low T.
The Steroidogenesis Pathway
Testosterone Replacement Therapy (TRT)
The only real true blue way to increase testosterone levels is to take it. Hormone optimization should never be done in a vacuum. If you’re not going to change your diet, improve your sleep, get some exercise, and reduce your stress, then taking testosterone isn’t worth your time. Seriously. But if you’re ready to make the necessary lifestyle interventions, I can guarantee you, TRT will change your life.
Options for TRT
- Topical (commercially available AndroGel, Fortesta, VOGELXO®, Testim®, compounded cream)
- Oral (commercially available JATENZO®, TLANDO, KYZATREX®)
- Nasal (commercially availalble Natesto®)
- Buccal (commercially available STRIANT®, compounded troches)
- Injection (testosterone cypionate, testosterone propionate, testosterone enanthate, testosterone undecanoate – AVEED®)
- Pellet (commercially available TESTOPEL®, compounded pellets)
After doing TRT for more than 10 years, I will tell you that topical and injectable testosterone replacement are the best and most cost effective. I never advocated for the use of commercially available testosterone formulations. They’re garbage and cost a mint. The strength is way too low so to get enough, you end up using a ton which invariably gets all over the dog and your wife. Who then grows a beard.
Whoever thought taking testosterone by mouth or rubbing it on your gums would be a good idea for your liver should be shot. Our three letter agencies have stated the new shiny expensive oral testosterone formulations are ‘generally considered safe’ and seem to have ‘limited risk for hepatotoxicity’ – never mind every other known anabolic hormone on the planet causes liver liquification. Whatever.
Testosterone pellets are infinitely convenient, but I have really moved away from using these. The list of reasons is long. It’s not that they don’t work or that they aren’t safe. They’re just painful, expensive, difficult to dose, can’t be dose adjusted once they’re in, and really really want to extrude – which is doctor talk for pop out of their incision site.
I never used to like topical testosterone, but I really do now. For the right patient. Topical compounded testosterone (not the icky gel from Walgreens) is dosed once or twice daily – kind of like how testicles dosed your testosterone back in the day. You don’t get big swings in blood levels with topical formulations. The only draw backs are the potential for transference to your dog or your female partner who may not want a beard. And the potential conversion to DHT or dihydrotestosterone. Back to the chart.
DHT is a metabolite of testosterone. It is an extremely powerful anabolic hormone – somewhere between 5 and 10 times more potent than testosterone. Sounds great, right? Well – that part is good, but too much DHT can cause benign enlargement of the prostate and male pattern hair loss in genetically susceptible men.
The most common way to dose testosterone is still in a once weekly injection given in a muscle – like your deltoid, thigh, or buttocks. Ouch. This method of delivery is perfectly safe, but we can make it better. A little known secret is that testosterone can be given in a teeny tiny insulin syringe style needle a few times a week, right under the skin. Something called a ‘subcutaneous injection’. This gives us a much more ‘steady state’ level of testosterone and doesn’t have nearly the same discomfort factor that intramuscular injections do. There are some tips and tricks to doing this, but it’s become my preferred way to go.
Is Testosterone Cypionate ‘Bioidenticlal’?
Great question. When we’re talking about women’s hormone replacement options, there are fake hormones, and bioidentical hormones. When we’re looking at TRT, things are a little different. They don’t make fake testosterone – they make something called ‘esterified testosterone’. They stick an ‘ester group’ on the end of the testosterone molecule that the body needs to ‘cut off’ before the testosterone can bind to its receptor. The kind of ester group they use determines its half-life or length of time it’s in circulation.
Half-Life Chart of Testosterone Esters (i.e. how long it takes for half of it to be gone)
- Testosterone cypionate: 8 days
- Testosterone propionate: 19 hours
- Testosterone enanthate: 4.5 days
- Testosterone undecanoate: 21-34 days depending on carrier oil
Using a testosterone ester with a longer half-life is convenient because it allows for less frequent dosing and provides a steadier state level of hormone. I exclusively use testosterone cypionate for this reason.
In theory, testosterone undecanoate would be preferrable because of its extremely long half-life: 3+ weeks versus 8 days. The problem with dosing testosterone once every 3 months is that we get a great big ‘peak’ in testosterone level followed by a prolonged rollercoaster ride down. Guys don’t like this. There’s too much shifting around of hormones at the top end and too much return of all the low T symptoms on the bottom.
The other major issue is that the brand name form of testosterone undecanoate here in the US, AVEED®, comes with a black box warning that it might cause an ‘oil embolism’ or ‘anaphylaxis’ following injection because of the chemical particulates they put in this formulation which is used to extend its half-life. Because of this, AVEED® injections are always given in a doctor’s office. Next to a crash cart.
A Few Last Things
OK so we’ve established that testosterone does a bunch of things – improves strength, stamina, cognition, mood, erectile and cardiovascular function. Testosterone also increases red blood cell count, can convert to estrogen and can also convert to DHT. It does this whether your body is making it or whether you’re on therapeutic testosterone replacement. Functioning testicles make testosterone in a slow drip kind of fashion. They make more in the morning, less in the evening, but it’s a slow drip situation.
When you’re taking therapeutic testosterone, you’re getting a bolus. Moreso if you’re injecting once a week, less so if you’re using a low dose cream twice a day, but either way you’re turning the faucet on blast for a brief period of time. The two most objective measures of this are an increase in red blood cell count and an increase in estrogen production.
We used to think both of these changes needed to be managed medically. All men on TRT were automatically put on estrogen blockers and all men on TRT were treated with ‘therapeutic phlebotomy’ – an age-old practice that once used leaches to drain the blood of men for the healing of hypertension, varicose veins, and hemorrhoids.
The thinking behind these practices were based on the following:
Elevated hemoglobin or red blood count levels increase risk for blood clots, strokes, and heart attacks. This correlation is true – when looking at men already at risk for embolic events. Men who smoke, have COPD, or a genetic condition called Polycythemia Vera have higher red blood counts because of a relative lack of oxygen or due to their underlying disease. They also in fact have higher incidences of blood clotting.
This is called the “third variable problem”.
Vampire Diaries
Is the increase in blood clots related to the elevated red blood count in these men? Or is it related to their COPD, smoking status, or Polycythemia Vera? This should be an extremely nuanced discussion because just phlebotomizing men because their hemoglobin levels cross the ‘upper limit of the reference range’ is careless and not without risk. Let me just make a few points here:
- Men who smoke or have underlying medical conditions increasing their risk for clotting should be mindful of their red blood count levels if on TRT. A topical formulation may be preferred. If phlebotomy is deemed necessary, ferritin (iron) levels should be closely monitored and replaced. Symptoms of iron deficiency look a lot like symptoms of low T.
- Polycythemia Vera (P. Vera) and secondary erythrocytosis are NOT THE SAME THING. P.Vera is a genetic condition that causes an elevation in all the blood cells lines – white cells, red cells, and platelets. Secondary erythrocytosis has been mistakenly extrapolated to P. Vera. Many physicians are of the belief that if P.Vera increases clot risk, then just elevated red cell counts must also increase clot risk. This is false.
- Populations of people who live at altitude ALL have higher red blood cell counts because of lower oxygen levels in the atmosphere. Athletes actually train at altitude to intentionally raise their red cell counts because it gives them an athletic advantage. The Olympic Training Center is in Colorado!! Colorado has the 8th lowest mortality rate, the 3rd lowest cardiovascular rate in the US, and the longest life expectancy in the country – despite having the highest average altitude and hemoglobin rates.
TRT is not one size fits all. What is in medicine? Working with an experienced provider well versed in the nuances of how therapeutic testosterone replacement affects all systems of the body is key – including management of red blood cell levels.
To Block Estrogen Or Not to Block Estrogen, That Is The Question…
Here’s another relic of ‘the olden days’ of TRT. Here’s your testosterone, here’s your estrogen blocker, we’ll see you every 3 months for your bloodletting. Medicine is just more complicated than that.
Let’s briefly go back to the ‘hormone synthesis pathway’ for a second. DHEA is a hop, skip, and jump away from testosterone. Estrogen, however, is a straight drive down. If you take therapeutic testosterone supplementation, you are going to increase estrogen production. Moreso if you give yourself a big bolus once weekly, less so if you dose smaller amounts more frequently.
We used to block this conversion of testosterone to estrogen. Full stop. The big concerns from men were fluid retention, mood changes, and ‘man boobs’. Ugh. For all the transgendered patients I’ve ever had in practice, I wish estrogen therapy alone would have caused breast development. It would have been so much easier. Problem is – It doesn’t. Genetic predisposition plus hormone therapy equals breast development.
There’s only a small percentage of biologic males who will develop breast tissue in response to estrogen therapy. The rest? Well, they were either born destined to get it or born with resistance. Estrogen aromatization from your TRT isn’t to blame.
Whether you subscribe to estrogen causing man boobs or not, excess estrogen in men can be problematic. A topic for a whole other post. Want to keep estrogen production in check? Don’t be a metabolic dumpster fire. Stop eating sugar. Stop eating 6 meals a day. Stop eating foods you can’t pronounce the ingredients of. Go for a walk. Learn to be better at managing your stress – and no, alcohol doesn’t count as stress management.
If you were genetically destined to develop gynecomastia and it is painful or makes you uncomfortable, please message me and I will connect you with a plastic surgeon who can help. Gyno isn’t necessarily a cosmetic issue – it can be a painful and problematic one. Not all plastic surgeons are schooled in dealing w this condition so it’s important to shop around. For better or for worse, surgery is the only definitive solution for gyno.
Other Common Questions
Can I Use Just a Low Dose of TRT?
No. When we give testosterone, the system says ‘Hey, looks like there’s plenty of testosterone around’, so your usual testosterone producing system goes on vacation. What happens if you stop TRT or run out of your prescription? It takes a month or so, but your testosterone producing system kicks back in and starts making the same amount of testosterone it was making before.
So when we’re replacing low T, we give all of it or none of it. The dose is individualized to every patient, but we never go ‘halvsies’.
Can I Maintain Fertility on TRT?
No. The same signal the brain sends to the testicles to make testosterone is the signal that tells them to make sperm. When you’re on TRT, you’re not making your own testosterone and you’re not making your usual number of swimmers.
When men on TRT decide another baby is in their future, they need to come off their testosterone. We typically give the system a little kick to get it rolling again. This is where clomiphene or enclomiphene are probably most useful.
Having said that, just like putting women on birth control can affect their long-term fertility, putting men on TRT can in theory do the same. I personally have never seen that happen, but it’s not a bad idea to go into TRT with the presumption that your baby making years are behind you.
Busting Myths About TRT:
“TRT causes prostate cancer.”
No. Absolutely not. I’m already way over time here and debunking this myth requires a post all on its own. This review article from the Journal of Urology in 2012 states:
“Our review of current clinical information revealed that to date, no study or review has definitively shown that androgen replacement therapy is an independent risk factor for development of prostate cancer.”
https://pmc.ncbi.nlm.nih.gov/articles/PMC3424887
The contrary does seem to be true, however. Many studies actually link low testosterone levels to higher rates of prostate cancer incidence and aggressiveness of prostate cancers.
If a man develops prostate cancer, there is a relationship between testosterone and that prostate cancer as explained by the “saturation theory”. This was a model put forth by prominent researchers, Huggins and Hodges.
The “saturation theory” in prostate cancer refers to the concept that prostate cancer growth is dependent on androgens (including testosterone) but only at low levels. Specifically, testosterone levels between 0 and 250 ng/dL. Once testosterone levels are 250ng/dL or higher, the prostate is effectively “saturated”. Further increases in testosterone levels do not stimulate tumor growth. This is why androgen deprivation therapy is effective (albeit absolutely miserable) for some men with prostate cancer because testosterone levels are driven down to castrate levels. Means ZERO.
“It’s just for bodybuilders.”
What? Only bodybuilders get fat, exhausted, foggy brained, and insulin resistant? That’s stupid. Next question.
“Once you start, you can’t stop.”
No. You can stop TRT anytime you’d like. However, your testicles will go back to making the same shitty amount of testosterone they were making before. TRT isn’t ‘fixing’ your testicles. It is replacing hormones lost due to age and lifestyle factors. Remember, up until 200 years ago, no one lived this long. Eighteenth century dudes weren’t injecting themselves with testosterone in their 50s because they were dead from tuberculosis at 35.
Conclusion: Reclaim Your Edge with Testosterone Optimization
Low testosterone is not just a biological footnote; it’s a slow, steady, life-altering hormone crash that can rob you of your energy, confidence, and vitality. The empowering truth is you don’t have to settle for a diminished version of yourself. With the right approach, you can reclaim your edge.
Testosterone optimization is not a one-size-fits-all solution. It requires a comprehensive approach that includes lifestyle changes, accurate lab testing, and, when appropriate, testosterone replacement therapy. It’s about more than numbers on a lab report—it’s about how you feel.
If you’re experiencing symptoms of low testosterone, don’t ignore them. You’re not being a martyr. You’re just increasing your risk of cancer, heart disease, and dementia. Functional medicine offers safe, effective solutions that can help you regain your strength, stamina, and clarity. But remember, TRT isn’t a magic bullet. It works best when paired with healthy habits—clean eating, regular exercise, stress management, and quality sleep.
You owe it to yourself—and to the people who count on you—to invest in your health. Because when your testosterone is optimized, you’re not just surviving—you’re thriving. Whether it’s feeling sharper at work, stronger in the gym, or more connected in your relationships, the benefits of balanced hormones will positively impact every part of your life.
So, are you ready to get off the sidelines and back into the game? Let’s get to work. Your best days are ahead of you.






